Question
Can you develop a framework which contains many of the various approaches and contains decision points which navigate the best route depending on the context?
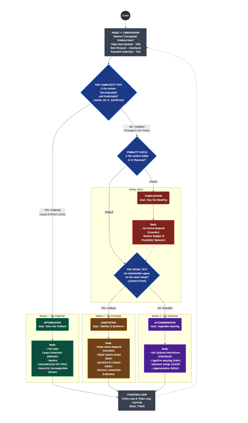
Based on the synthesis of the provided sources, I have produced a diagrammatic workflow—the Poly-Contextual Navigation Framework.
This diagram utilizes the Cynefin Framework (Snowden) and System of Systems Methodologies (Jackson/Flood) to triage the situation, then routes the user to specific tools from the various authors (Triz, Checkland, Beer, etc.) depending on whether the system is physical, adaptive, or social.
The Poly-Contextual Navigation Framework

Explanation of the Diagram Nodes
Phase 1: Orientation (The Input)
Before selecting a tool, the sources advise removing “conceptual smokescreens.”
• Video Descriptions (Wilk): Describe the situation using only concrete facts that a camera could record, stripping away “mid-level abstractions”[1].
• Rich Pictures (Checkland/OU): Draw the situation to capture emotional and political connections without imposing a rigid structure yet[2][3].
• Essential Selection (TOG): Decide what to ignore. “Master the art of ignoring variables” to prevent paralysis[4].
Phase 2: The Complexity Test (Diagnosis)
You must determine if you are dealing with a Puzzle or a Mess.
• Ordered (Complicated): The relationship between cause and effect is discoverable via analysis. The system is “decomposable” (like a jet engine)[5][6].
• Complex: The system has “unknown unknowns,” acts non-linearly, and involves emergence. It cannot be disassembled without destroying it (like a rainforest)[7][8].
Route 1: The Engineer (Optimization)
Context: The system is “Ordered” or “Complicated.” Interactions are linear or mechanical.
• Theory of Constraints (Dettmer): Use “Logic Trees” to find the single constraint or “Root Cause” limiting performance. Focus all resources there[9][10].
• Triz: Do not compromise. Use “Mathematical Objectification” to resolve contradictions entirely and aim for the “Ideal Final Result” (zero cost/complexity)[11][12].
• Hierarchic Decomposition (Simon): Break the system into “boxes-within-boxes” and optimize the subsystems[13].
Route 2: The Ecologist (Adaptation)
Context: The system is Complex, but stakeholders agree on the goal (e.g., “Survive the market” or “Keep the forest healthy”). This is “Complex-Unitary” in Jackson’s terms[14].
• Probe-Sense-Respond (Snowden): Do not analyze. Launch parallel “safe-to-fail” experiments. Amplify what works; dampen what fails[15][16].
• Viable System Model (Beer/Hoverstadt): Design for Requisite Variety. Ensure the organization has enough internal variety (autonomy) to match the variety of the environment. Use recursion (Russian dolls structure)[17][18].
• Manage Context (Allen): Do not micromanage parts. Manage the “Context” (Level N+1) and allow the parts (N−1) to self-organize[19][20].
• Discover Constraints (Ladyman): You cannot force the system. Find the “enabling constraints” or “rules of the game” that channel behavior[21].
Route 3: The Diplomat (Accommodation)
Context: The system is Complex and stakeholders have conflicting goals/values. This is a “Wicked Problem” or “Pluralist” context[14][22].
• Soft Systems Methodology (Checkland): Abandon “problems” and “solutions.” Map the conflicting Worldviews (Weltanschauungen) and seek an “accommodation” everyone can live with[3].
• Problem Structuring (Eden): Use Cognitive Mapping to capture diverse perspectives and negotiate meaning. Focus on “Small Wins” and “Procedural Justice”[14][23].
• Sweeping In (Churchman): Expand the boundaries of the problem to include ethics and “enemies” (politics/morality) rather than isolating the technical issue[24][25].
• Argumentation (Rittel): Treat planning as an argumentative process. There is no “stopping rule” or “correct” answer, only “good enough”[26].
The Safety Valve: Crisis Management
Context: The system is in Chaos or “Runaway” (Bateson).
• Act-Sense-Respond (Snowden): Immediate stabilization is required (e.g., a tourniquet). Impose order to stop the bleeding, then shift to Route 2[27].
• Budget of Flexibility (Bateson): Stop maximizing variables (profit/speed). Push variables back to the middle of their tolerable limits to restore flexibility[28].
Phase 4: Iteration (The Loop)
• OODA Loop (Dettmer/Boyd): Observe-Orient-Decide-Act faster than the environment changes[29].
• Triple Loop Learning (Flood): Ask: Are we efficient? Are we doing the right thing? Is the power structure fair?[30].
• Adaptive Management (Ladyman/Allen): “Measure twice, cut once” is wrong. Cycle between modeling and acting. If the model fails, reframe the narrative[31][32].
References
[1] James Wilk.md [2] OU Course Material.md [3] Peter Checkland.md [4] Mastering the Muddle - Systemic Perspectives on Complexity Management.md [5] Claude Shannon.md [6] Paul Cilliers.md [7] Dave Snowden.md [8] Dave Snowden.md [9] Theory of Constraints - William Dettmer.md [10] Theory of Constraints - William Dettmer.md [11] Triz.md [12] Triz.md [13] Herb Simon.md [14] Robert Flood.md [15] Dave Snowden.md [16] Dave Snowden.md [17] Patrick Hoverstadt.md [18] Stafford Beer.md [19] Tim Allen from Ecology.md [20] Tim Allen from Ecology.md [21] Philip Ladyman and Ross Ashby.md [22] C. West Churchman.md [23] Colin Eden and Fran Ackermann.md [24] C. West Churchman.md [25] C. West Churchman.md [26] Horst Rittel.md [27] Dave Snowden.md [28] Gregory Bateson.md [29] Theory of Constraints - William Dettmer.md [30] Robert Flood.md [31] Philip Ladyman and Ross Ashby.md [32] Tim Allen from Ecology.md
